2-Dimensionale meetkunde: punten en lijnen: Transformaties van het vlak
Translaties in 2 dimensies
Door coördinaten te kiezen maken we het nulpunt #\rv{0,0}#, de oorsprong, speciaal. Voor de algebra was die keuze noodzakelijk, maar in het meetkundige patte vlak bestaat er geen punt dat uitsteekt boven alle andere. Om die keuze als het ware ongedaan te maken, hebben we de verschuivingen nodig van de soort die we gebruikt hebben om de driehoek zo te verslepen dat een hoekpunt van een driehoek in #\rv{0,0}# terecht komt.
De verschuiving van het vlak die #\rv{0,0}# naar #\rv{a,b}# brengt, heet de translatie over #\rv{a,b}#, en wordt genoteerd als #T_{\rv{a,b}}#.
We zullen ook van translaties over vectoren spreken en #T_{\vec{v}}# voor de translatie over de vector #\vec{v}# schrijven.
De volgende formule beschrijft de translatie over #\rv{a,b}#:
\[T_{\rv{a,b}}\rv{x,y} = \rv{x,y}+\rv{a,b} = \rv{x+a,y+b}\tiny.\]
De translatie behoudt afstanden en hoeken.
De formule volgt uit het feit dat bij elk punt de vector #\rv{a,b}# opgeteld wordt.
Laat #A=\rv{a_1,a_2}# en #B=\rv{b_1,b_2}# en #\vec{v}=\rv{v_1,v_2}#. Dan is #T_{\vec{v}}(A)=\rv{a_1+v_1,a_2+v_2}# en #T_{\vec{v}}(B)=\rv{b_1+v_1,b_2+v_2}#, zodat de afstand tussen #T_{\vec{v}}(A)# en #T_{\vec{v}}(B)# gelijk is aan\[\begin{array}{rcl}|T_{\vec{v}}(A)\,T_{\vec{v}}(B)| &=& \sqrt{\left((a_1+v_1)-(b_1+v_1)\right)^2+\left((a_2+v_2)-(b_2+v_2)\right)^2} \\ &=& \sqrt{\left(a_1-b_1\right)^2+\left(a_2-b_2\right)^2} \\ &=& |AB|\tiny. \end{array}\]Dit toont aan dat # T_{\vec{v}}# afstanden behoudt.

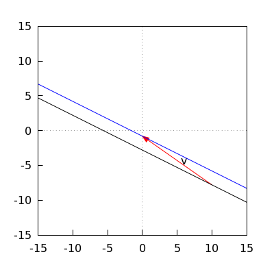
Bepaal het steunpunt en de richtingsvector van een parametervoorstelling van de getransleerde van #l# over deze vector #\vec{v}#.
richtingsvector: #\rv{ 10 , -5 }#
De verschuiving van #l# over #\rv{-10,7}# bestaat uit alle punten #\rv{x',y'} = \rv{x,y}+\rv{-10 ,7}#, zodat #\rv{x,y}=\rv{ 10 , -{{39}\over{5}} }+\lambda\cdot \rv{ 10 , -5 }# heeft voor zekere #\lambda#. De punten #\rv{x',y'}# van de getransleerde lijn voldoen dus aan \[ \begin{array}{rclcl} \rv{x',y'} &=& \rv{x,y}+\rv{-10 ,7}&&\color{blue}{\text{definitie }\rv{x',y'}} \\ &=& \rv{ 10 , -{{39}\over{5}} }+\lambda\cdot \rv{ 10 , -5 } +\rv{-10 ,7} &&\color{blue}{\text{parametervoorstelling } l} \\ &=& \rv{ 10 , -{{39}\over{5}} }+\rv{-10 ,7} +\lambda\cdot \rv{ 10 , -5 } &&\color{blue}{\text{optelling is commutatief}} \\ &=& \rv{ 0 , -{{4}\over{5}} }+\lambda\cdot \rv{ 10 , -5 } &&\color{blue}{\text{optelling vectoren}}\end{array} \] Hiermee is de parametervoorstelling #\rv{ 0 , -{{4}\over{5}} }+\lambda\cdot \rv{ 10 , -5 }#, met steunpunt #\rv{ 0 , -{{4}\over{5}} }# en richtingsvector #\rv{ 10 , -5 }# verkregen.
In het bijzonder valt op dat de richtingsvector niet veranderd is. Dit komt omdat evenwijdige lijnen dezelfde richtingsvectoren hebben en translaties lijnen naar evenwijdige lijnen verschuiven.
omptest.org als je een OMPT examen moet maken.