De hoogste waarde van een deel van een grafiek, wat vaak een punt is waar de functie stopt met stijgen en begint met dalen, wordt een lokaal maximum genoemd.
De laagste waarde van een deel van een grafiek, wat vaak een punt is waar de functie stopt met dalen en begint te stijgen, wordt een lokaal minimum genoemd.
Beide zijn extreme waarden van een functie.
Als we een functie op een begrensd domein bekijken, kunnen de waarden op de grenzen van het domein ook lokale maxima of minima zijn en dus een extreme waarde. Dit is de reden waarom we het woord "vaak" gebruiken in de bovenstaande definitie.
We kunnen bijvoorbeeld de functie #f(x)=x^2# op het domein #\ivcc{2}{5}# bekijken. We hebben nu een lokaal minimum in #x=2# en een lokaal maximum in #x=5#. Wanneer #x^2# op zijn normale domein wordt beschouwd, hebben we alleen een lokaal minimum, namelijk in #x=0#.
Tot nu toe hebben we in deze cursus vaak specifiek gekeken naar de #x# waarden van speciale punten, maar de maxima en minima zijn de #y# waarden van deze punten.
In het voorbeeld is een lokaal maximum van de groene grafiek dus #3.5# en #\red{\text{niet}}# #0#. Een lokaal minimum van de blauwe grafiek is #0.5# en #\red{\text{niet}}# #0#.
We hebben gezien dat de lokale maxima en minima het hoogste/laagste punt van een deel van de grafiek zijn. De globale maxima en minima zijn het hoogste/laagste punt van de hele grafiek.
In het voorbeeld van de groene grafiek is het lokale maximum ook globaal. Evenzo is in de blauwe grafiek het lokale minimum ook globaal. Dit is niet altijd het geval.
Zelfs als er lokale maxima en minima zijn, hoeft er niet altijd een globaal maximum of minimum te zijn.
Kijk bijvoorbeeld naar de grafiek van de functie #f(x)=x^4-x^3-5x^2+5#. Deze grafiek heeft lokale minima in #x=-1.25# en #x=2#, waarvan die in #x=2# ook een globaal minimum is. De grafiek heeft ook een lokaal maximum in #x=0# en geen globaal maximum.
We willen de extreme waarden van een functie kunnen vinden. Om dit te doen, definiëren we eerst de stationaire punten van een functie.
Punt #x=\orange{c}# is een stationair punt als #\green{f'(}\orange{c}\green{)}=0#.
Voorbeeld
\begin{array}{rcl}\blue{f(x)}&=&\blue{x^2-2x}\\ \green{f'(x)}&=&\green{2x-2}\\ \green{f'(}\orange{1}\green{)}&=&0\end{array} dus #x=\orange{1}# is een
stationair punt.
Als de afgeleide in een punt gelijk is aan nul, dan is de raaklijn aan de functie horizontaal, zoals we kunnen zien in de volgende afbeelding.
Met behulp van deze definitie kunnen we de extreme waarden van een functie vinden.
Als #\blue{f(x)}# een extreme waarde heeft in #x=\orange{c}#, dan is
#\bullet \enspace x=\orange{c}# een stationair punt is of
#\bullet \enspace x=\orange{c}# de grens van het domein van #\blue{f(x)}# is.
Voorbeeld
#\blue{f(x)}=\blue{\sqrt{x}}# heeft een lokaal minimum in #x=\orange{0}#.
Dit is de grens van het domein van #\blue{f(x)}#, welke #\ivco{0}{\infty}# is.
Bovenstaande uitspraak is een enigszins vereenvoudigde versie van de volgende uitspraak:
Als #\blue{f(x)}# een extreme waarde heeft in #x=\orange{c}#, dan is #x=\orange{c}# een
kritisch punt, waarbij kritische punten punten zijn zodanig dat:
#\bullet \enspace x=\orange{c}# een stationair punt is, dus #\green{f'(}\orange{c}\green{)}=0# of
#\bullet \enspace x=\orange{c}# de grens is van het domein van #\blue{f(x)}# of
#\bullet \enspace \green{f'(}\orange{c}\green{)}# niet bestaat.
Merk op dat we het laatste opsommingsteken in de vereenvoudigde uitspraak hebben weggelaten.
Beschouw als voorbeeld #\blue{f(x)}=\blue{|x|}# in #x=\orange{0}#. Er geldt dat #\green{f'(}\orange{0}\green{)}# niet bestaat, maar toch heeft deze functie een lokaal (en globaal) minimum in #x=\orange{0}#.
Functies waarbij een extreme waarde voorkomt in een punt waar de afgeleide niet bestaat, vallen buiten het bestek van deze cursus.
Hieronder leggen we stap voor stap uit hoe je de extreme waarden van een functie kunt vinden.
| |
Stap voor stap
|
Voorbeeld
|
| |
Zoek alle extreme waarden van een functie #f(x)#.
|
#\qqquad \begin{array}{rcl}f(x)\phantom{'}&=&x^4-2x^2\end{array}#
|
| Stap 1 |
Bereken de afgeleide #f'(x)#.
|
#\qqquad \begin{array}{rcl}f'(x)&=&4x^3-4x\end{array}#
|
| Stap 2 |
Los #f'(x)=0# op om de stationaire punten van #f(x)# te vinden.
|
#\qqquad \begin{array}{rcl} 4x^3-4x&=&0\\ x&=&0 \lor 4x^2-4=0\\ x&=&0\lor x^2=1\\ \green{x}&\green{=}&\green{0} \lor \blue{x=-1} \lor\orange{x=1}\end{array}#
|
| Stap 3 |
Noteer alle stationaire punten en punten op de grens van het domein van #f(x)# (als die er zijn). Schets vervolgens de grafiek van #f(x)# om erachter te komen welke punten een lokaal maximum zijn en welke punten een lokaal minimum zijn (en welke punten geen van beide zijn). Als het niet duidelijk is hoe je de grafiek moet schetsen, kun je beter een tekenschema maken.
|
|
| Stap 4 |
Substitueer de verkregen #x# coördinaten in #f(x)# en bepaal zo de extreme waarden.
|
#f(\blue{-1})=-1\,#, #f(\orange{1})=-1\,#, #f(\green{0})=0#
Daarom zijn er twee lokale minima in #x=\pm 1#, beide met waarde #-1# en een lokaal maximum in #x=0# met waarde #0#.
|
Het berekenen van de extrema van functies komt vaak voor bij optimalisatieproblemen. Problemen worden beschreven door functies, waarvan het minimum of maximum wordt bepaald.
We zullen een heel eenvoudig voorbeeld geven. Stel dat een boer een rechthoekig veld wil omheinen en hij heeft #500# meter omheining gekocht. De boer wil het omheinde gebied maximaliseren en wil de beste verhouding van de rechthoek weten. We merken eerst op dat de oppervlakte#A# wordt gegeven door #x\cdot y#, waarbij #x# de breedte is en #y# de lengte van de rechthoek. De boer kocht #500# meter hekwerk, dat verdeeld moet worden over de breedte en lengte, wat ons #2x+2y=500# geeft. Herschikken geeft \[y=250-x\] We voegen dit toe aan de functie voor de oppervlakte en krijgen \[A=x\cdot(250-x) = 250\cdot x - x^2\] Dit is de formule waarvan we het maximum willen berekenen. Door de stapsgewijze benadering te volgen, krijgen we #x=125#. De boer moet dus een vierkant gebied omheinen om het omheinde gebied te maximaliseren.
In de meeste toepassingen zijn de functies erg ingewikkeld en bevatten ze veel meer variabelen. In deze cursus gaan we hier echter niet op in.
Als alternatief voor stap #3# kunnen we gebruik maken van een zogenaamd tekenschema. In stap #2# vonden we de nulpunten #x_1,\ldots, x_n# van de afgeleide #f'(x)#. Per definitie zijn er geen nulpunten op de intervallen #\ivoo{x_i}{x_{i+1}}#. Dit betekent dat de waarden van #f'(x)# op zo'n interval allemaal positief of negatief zijn. Als we één punt op het interval nemen en dit substitueren in #f'(x)# weten we meteen het teken van het interval: positief of negatief. We schrijven nu de tekens voor alle intervallen op in een tekenschema
| Interval |
#\ivoo{-\infty}{x_1}# |
#x_1# |
#\ivoo{x_1}{x_2}# |
#x_2# |
#\ldots# |
#x_n# |
#\ivoo{x_n}{\infty}# |
| Teken |
#+# of #-# |
#0# |
#+# of #-# |
#0# |
#\ldots# |
#0# |
#+# of #-# |
We kunnen dit tekeneschema gebruiken om te bepalen of een nulpunt #x_1# van #f'(x)# overeenkomt met een lokaal maximum, minimum of geen. Dit wordt gedaan door rekening te houden met de tekens van de intervallen eromheen, die #\ivoo{x_{i-1}}{x_i}# en #\ivoo{x_i}{x_{i+1}}# zijn.
- #x_i# is een minimum als het teken van de afgeleide van negatief op het vorige interval naar positief op het volgende gaat.
- #x_i# is een maximum als het teken van de afgeleide van positief op het vorige interval naar negatief op het volgende gaat.
- #x_i# is geen extreme waarde als het teken van de afgeleide niet verandert van het vorige interval naar het volgende.
In het voorbeeld vonden we de nulpunten #x_1=-1, x_2=0# en #x_3=1#. Om de tekens in de tweede, vierde, zesde en achtste kolom te vinden, kiezen we de volgende waarden:
- Voor het interval #\ivoo{-\infty}{-1}# kiezen we bijvoorbeeld #x=-2#. Er geldt #f'(-2)=4\cdot (-2)^3-4\cdot (-2)=-24#, wat negatief is, dus zetten we een min in de tabel.
- Voor het interval #\ivoo{-1}{0}# kiezen we bijvoorbeeld #x=-\frac{1}{2}#. Er geldt #f'\left(-\frac{1}{2}\right)= \frac{3}{2}#, wat positief is, dus zetten we een plus in de tabel.
- Voor het interval #\ivoo{0}{1}# kiezen we bijvoorbeeld #x=\frac{1}{2}#. Er geldt #f'\left(\frac{1}{2}\right)= -\frac{3}{2}#, wat negatief is, dus zetten we een min in de tabel.
- Voor het interval #\ivoo{1}{\infty}# kiezen we bijvoorbeeld #x=2#. Er geldt #f'(2)=24#, wat positief is, dus zetten we een plus in de tabel.
Dit levert het volgende tekenschema op.
| Interval |
#\ivoo{-\infty}{-1}# |
#-1# |
#\ivoo{-1}{0}# |
#0# |
#\ivoo{0}{1}# |
#1# |
#\ivoo{1}{\infty}# |
| Teken |
#-# |
#0# |
#+# |
#0# |
#-# |
#0# |
#+# |
We zien dat zowel #x=-1# als #x=1# overeenkomen met een lokaal minimum en dat #x=0# overeenkomt met een lokaal maximum.
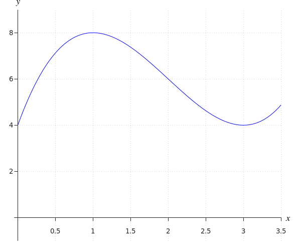
Geef de twee waarden van #x# waar de functie #f# gegeven door \[f(x)=x^3-6x^2+9x+4\] een extreme waarde (lokaal maximum of minimum) heeft.
De kleinste waarde van #x# wordt met #x_-# aangegeven en de grootste waarde met #x_+#. Geef je antwoorden als een onvereenvoudigbare breuk.
#x_-=# #1# en #x_+=# #3#
| Stap 1 |
We bepalen de afgeleide van #f(x)=x^3-6x^2+9x+4#. Deze is gelijk aan: \[f'(x)=3x^2-12x+9\] |
| Stap 2 |
We bepalen de #x#-coördinaten van de mogelijke extreme waarden door de afgeleide gelijk aan #0# te stellen en de vergelijking op te lossen. \[\begin{array}{rcl}3x^2-12x+9&=&0 \\ &&\phantom{xxx}\blue{\text{de op te lossen vergelijking}}\\ x=\frac{12-\sqrt{(-12)^2-4\cdot 3\cdot 9}}{2\cdot 3} &\lor& x=\frac{12+\sqrt{(-12)^2-4\cdot 3\cdot 9}}{2\cdot 3} \\ &&\phantom{xxx}\blue{\text{abc-formule}}\\ x=\frac{12-\sqrt{36}}{6} &\lor& x=\frac{12+\sqrt{36}}{6} \\ &&\phantom{xxx}\blue{\text{vereenvoudigd}}\\ x=\frac{12-6}{6} &\lor& x=\frac{12+6}{6} \\ &&\phantom{xxx}\blue{\text{vereenvoudigd}}\\ x=1 &\lor& x=3 \\ &&\phantom{xxx}\blue{\text{vereenvoudigd}}\end{array}\] |
| Stap 3 |
We tekenen de grafiek van #f(x)#.
Dus er ligt een lokaal maximum bij #x=1# en een lokaal minimum bij #x=3#. Dus beide gevonden #x#-waarden horen bij een extreme waarde. Dus #x_-=1# en #x_+=3# |