Fonctions: Fonctions puissances et fonctions irrationnelles
Transformations des fonctions irrationnelles
Transformations
Nous pouvons transformer la fonction #f(x)=\sqrt{x}# de trois manières différentes.
| Transformations | Exemples | |
| 1 |
Nous déplaçons le graphe de #f(x)=\sqrt{x}# de #\green q# unités vers le haut. La nouvelle fonction devient \[f(x)=\sqrt{x}+\green q\] L'origine est alors également déplacé de #\green q# unités vers le haut et devient #\rv{0, \green q}#. Ainsi, l'ensemble image de la fonction devient #\ivco{\green q}{\infty}#. Le domaine ne change pas. |
déplacer #f(x)=\sqrt{x}# de #\green3# unités vers le haut donne #f(x)=\sqrt{x}+\green3#
|
| 2 |
Nous déplaçons le graphe de #f(x)=\sqrt{x}# de #\blue p# unités vers la droite. La nouvelle fonction devient \[f(x)=\sqrt{x-\blue p}\] L'origine est alors également déplacé de #\blue p# unités vers la droite et devient #\rv{\blue p, 0}#. Ainsi, le domaine de définition de la fonction devient #\ivco{\blue p}{\infty}#. L'ensemble image ne change pas. |
déplacer #f(x)=\sqrt{x}# de #\blue2# unités vers la droite donne #f(x)=\sqrt{x-\blue 2}#
|
| 3 |
Nous étirons le graphe de #f(x)=\sqrt{x}# en multipliant l'expression par #\purple a#. La nouvelle fonction devient \[f(x)=\purple a \sqrt{x}\] Si #\purple a \gt 0#, l'origine ne change pas. Le domaine de définiton et l'ensemble image restent également inchangés. En multipliant par #\purple a \lt 0#, alors le graphe est inversé. L'origine et le domaine de définition restent les inchangés, mais l'ensemble image devient #\ivoc{-\infty}{0}#. Si #\purple a =-1#, alors le graphe est le symétrique de l'ancien graphe par rapport à l'axe des #x#. |
multiplication #f(x)=\sqrt{x}# par #\purple4# donne #y=\purple4 \sqrt{x}#
|
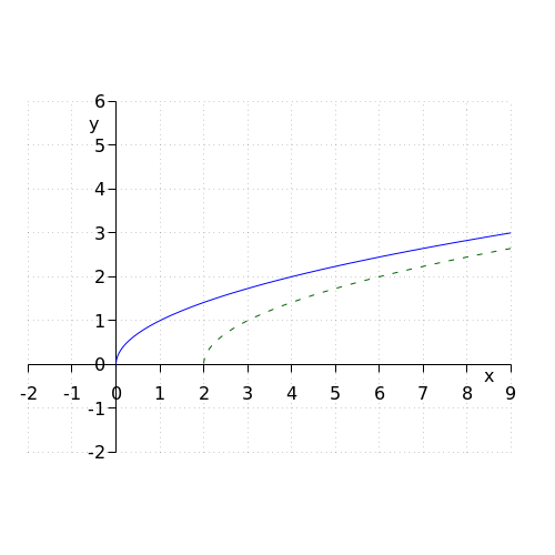
#y=# #\sqrt{x-2}#
Le graphe bleu passe par l'origine #\rv{0,0}#, nous allons étudier où le point correspondant se trouve sur le graphe vert. Sur le graphe vert, ce point correspond à #\rv{2,0}#.
Ainsi, le graphe vert est obtenu en déplaçant le graphe bleu de #2# unités vers la droite.
Ainsi, nous remplaçons toutes les occurences de #x# dans l'expression #y=\sqrt{x}# du graphe bleu par #x-2# . Nous obtenons l'équation suivante du graphe vert:
\[y=\sqrt{x-2}\]
Ou visitez omptest.org si jou prenez un examen de OMPT.



