Functions: Introduction to functions
Functions and graphs
We often work with #x,y#-plane, whose elements are the pairs #\rv{x,y}# of real numbers #x# and #y#. In this plane we can visualize functions.
Graph
A graph is a set of points of the plane.
A function #f# can be made visible by drawing a graph: each value of #x# from the domain of #f# corresponds to a unique value for #y#, being #f(x)#. The set of points #\rv{x,y}# thus obtained, is the graph of the function #f#.
In other words, the graph of #f# consists of all #\rv{x,f(x)}# for #x# in the domain of #f#.
It depends on the domain of #f#.
A function determines a graph. But what about the converse: when you are given a set #X# of points in the real plane, is there a function whose graph coincides with #X#? The answer is not always affirmative:
Graphs that are derived from a function
To each value of #x# in the domain a function, the function assigns exactly one value of #y#, and to each value of #x# outside the domain, the function assigns no value of #y#. Thus the graph of a function has the property that each vertical line meets the graph in at most one point.
The converse is also true: if #X# is a graph such that every vertical line of the plane meets #X# in at most one point, then #X# is the graph of a function.
A circle is not the graph of a function. When we take a look at the circle in the #x,y#-plane centered at the origin, we quickly see that we do not find one single function to describe it. After all, there should only be one value of #y# for each value of #x# in the domain. Now consider the #x# axis, #x=0#. It meets the above-mentioned circle in two point: with #y#-coordinates #y=1# and #y=-1#. This is in conflict with the rule. So there is no function whose graph is this circle.
If #X# is the graph of a function #f#, then the domain of #f# is the set of points #x# such that the vertical line through #\rv{x,0}# meets #X# (in a single point).
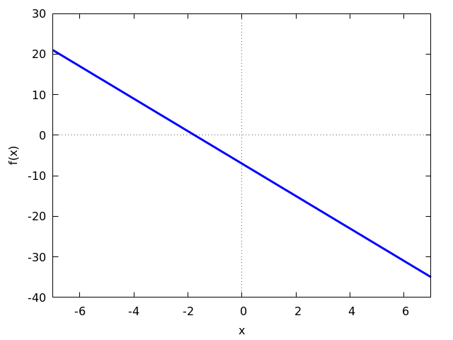
A line is determined by two of its points. We calculate the points of the graph with #x#-coordinates #0# and #2#, respectively:
- #x=0# gives #f(0)=-7#
- #x=2# gives #f(2)=2\cdot -4 -7=-15#

Or visit omptest.org if jou are taking an OMPT exam.