Fourierreeksen: Fourier-reeksen
Fourier-reeksen voor even en oneven functies
In de Fourier-reeks van een oneven of even functie is de helft van de coëfficiënten nul.
Fourier-coëfficiënten van even en oneven functiesLaat #L# een positief getal zijn en #f# een #2L#-periodieke functie. Stel dat #f# de volgende Fourier-reeks heeft.
\[\begin{array}{rcl}\displaystyle \frac{a_0}{2} + \sum_{n=1}^{\infty} a_n \cos \left(\frac{\pi n x}{L}\right) + b_n \sin \left(\frac{\pi n x}{L}\right) \end{array}\]
- Als #f# even is, dan geldt #b_n=0# voor #n=1,2,\ldots#
- Als #f# oneven, dan geldt #a_n=0# voor #n=0,1,2\ldots#
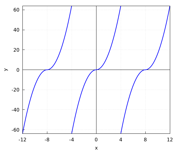
Bekijk de #8#-periodieke functie die bepaald is door \[f(x)=\begin{cases}-4 x ^2 &\text{if } -4 \leq x\lt 0\\ 4 x ^2 &\text{if } 0\leq x\lt 4\end{cases} \]
De Fourierreeks ervan heeft de vorm \[f(x)=\frac{a_0}{2}+\sum_{m=1}^{\infty}\left(a_m\cdot\cos\left(\frac{m\cdot\pi\cdot x}{L}\right)+b_m\cdot\sin\left(\frac{m\cdot\pi\cdot x}{L}\right)\right)\] Hierbij is \(L=4\) de halve periode van \(f\).
Van welke van de coëfficiënten van de Fourierreeks kunnen we zeggen dat ze nul zijn zonder verdere berekening?
De Fourierreeks ervan heeft de vorm \[f(x)=\frac{a_0}{2}+\sum_{m=1}^{\infty}\left(a_m\cdot\cos\left(\frac{m\cdot\pi\cdot x}{L}\right)+b_m\cdot\sin\left(\frac{m\cdot\pi\cdot x}{L}\right)\right)\] Hierbij is \(L=4\) de halve periode van \(f\).
Van welke van de coëfficiënten van de Fourierreeks kunnen we zeggen dat ze nul zijn zonder verdere berekening?
- \(a_0 =0\)
- \(a_m=0\) voor \( m=1,2,3,\dots\)
De functie is oneven, dus alle coëfficiënten #a_m# zijn nul.
De grafiek van de functie \(f(x)\) is getekend over drie perioden in onderstaande figuur. 

Ontgrendel volledige toegang
Toegang voor leraar
Vraag een demo account aan. Wij helpen je graag op weg met onze digitale leeromgeving.
Toegang voor student
Is jouw universiteit niet aangesloten?
Via Pass Your Math kan je toegang krijgen tot onze cursussen onafhankelijk van je onderwijsinstelling. Bekijk de prijzen en nog veel meer. Of ga naar
omptest.org als je een OMPT examen moet maken.
omptest.org als je een OMPT examen moet maken.