Multivariate functions: Basic concepts of multivariate functions
Visualizing bivariate functions
Bivariate functions can be visualized in different ways; the most notable uses the concept of a graph. We recall that the graph of a function \(f\) of a single variable is the set of points \(\rv{x,y}\) with \(y=f(x)\) and that the graph of a function \(f\) of two variables is the set of points \(\rv{x,y,z}\) with \(z=f(x,y)\). Usually, the graph is a surface in 3-dimensional space. Here are a few notions that help to gain visual insight into the graph.
Level curve, contour graph, and coordinate curve
Let #f(x,y)# be a bivariate function and #c# a fixed number.
- The level curve of #f(x,y)# at level #c# is the set of points #\rv{x,y,c}# with # f(x,y)=c#.
- The projection on the \(x,y\)-plane of a level curve at level #c# is called a contour graph at level #c#. The contour graph at level #c# is the set of all #\rv{x,y}# in the domain of #f# such that #f(x,y)=c#.
- A curve of the form #\rv{a,y,f(a,y)}# for a fixed value #a# or of the form #\rv{x,b,f(x,b)}# for a fixed value #b# is called a coordinate curve of #f#.
If #\rv{a,b}# is a point of the domain of #f#, then the contour graph going through that point has equation #f(x,y) = f(a,b)#. Note that this only makes sense if #\rv{a,b}# belongs to the domain of #f#.
Level curves are curves on the graph of #f(x,y)# with constant function values, in other words, points on the surface where the function has the same value. On such a curve the value of \(z\) is constant. In other words, the level curve at level #c# is the intersection of the graph of #f# with the plane with equation #z=c#.
In a drawing of a graph of a bivariate function, coordinate curves are among the means used to increase spatial suggestion. In mathematical software hues and shades are also used to suggest depth in the surface.
Some of these methods are illustrated in the examples below.

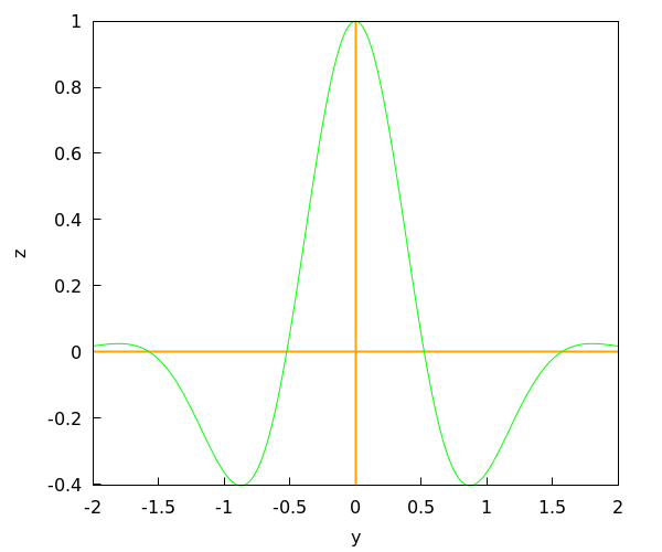
The coordinate curves are drawn in green. The orange lines are the coordinate axes.
In order to draw a coordinate curve, we fix a value #a# for #x# between #-2# and #2#, and draw the points #\rv{a,y,f(a,y)}#. This amounts to drawing the graph #\rv{y,f(a,y)}# for #-2\le y \le 2#, in the plane #x=a#, where
\[f(a,y)=\cos{(2 \cdot a)}\cdot\e^{-a^2}\cdot\cos{(3 y)}\cdot\exp{(-y^2)} \tiny.\] The result for #a=0# is shown below.

Similarly we plot the coordinate curves for fixed values of #y#.
Or visit omptest.org if jou are taking an OMPT exam.